)
Восстановление QSW-2850/3470/3500/3750/4610(10Т, 28Т, 52Т) из boot меню.
Возникают ситуации, когда из за каких либо действий коммутатор не загружается в NOS(network operation system) режим, и только попадает в boot режим.
Важным моментом является то, что в Boot меню команды нельзя сокращать и необходимо писать полностью
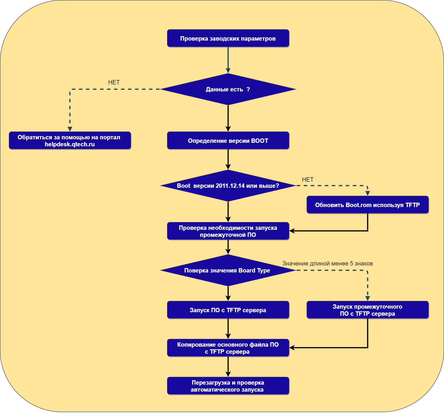
Процесс восстановления коммутатора из Boot меню можно описать следующим алгоритмом. Пример описанного алгоритма будет для коммутатора QSW-4610-28T-AC, но аналогичный набор действий актуален для любой модели входящей в модельный ряд.

Проверка заводских данных коммутатора.
Первое что необходимо проверить, это сохранились ли заводские данные коммутатора(Vlan MAC, CPU MAC, SN)
Сделать это возможно при помощи команды
#show manuinfo !Для BOOT 2011.12.14 и выше
Результат должен быть следующим

Если же вместо данных о коммутаторе вы получаете нули, то необходимо эту информацию восстанавливать прежде чем перейти к следующему шагу.
Это возможно только обратившись в https://helpdesk.qtech.ru/
Определение версии BOOT
Если информация есть то необходимо проверить какая версия BOOT используется на коммутаторе
В текущем примере как видно из скриншота используется boot версии 2011.12.17 последний из имеющихся на момент написания статьи

Если же версия Boot ниже 2011.12.17 то ее необходимо обновить до актуальной, прежде чем переходить к следующему шагу.
Обновление Boot.rom
Для обновления бутрома на версию 2011.12.14
1)при помощи команды setconfig установить параметры TFTP сервера
[Boot]: setconfig
2)После чего загрузить файл boot.rom
[Boot]: load boot.rom
3)Потом потребуется записать данный Boot.rom из BOOT меню.
Будьте внимательны, при такой записи проверки файла не происходит, в случае ошибки коммутатор нужно будет отправлять в сервис для восстановления!
Используется команда
[Boot]: write boot.rom /wrt
Для обновления или перезаписи boot.rom на boot версии
2011.12.12 или 2011.12.13 требуется использовать другой ключ записи boot.rom
[Boot]: write boot.rom /cov
Проверка необходимости запуска промежуточной версии ПО
Для того что бы понять, необходимо ли на данном этапе запускать промежуточную версию ПО, нам необходимо посмотреть в выводе
#show manuinfo !Для BOOT 2011.12.14 и выше
на строку Board Type.

Если значение данного параметра имеет пятизначное значение, как в примере, значит все в порядке, и можно переходить к следующему действию.
Если же значение имеет число знаков менее 5, например трехзначное 331 то это будет означать что в следующем действии необходимо запускать промежуточную версию ПО
Запуск ПО с TFTP сервера
Процедура запуска ПО с TFTP сервера для обычной и промежуточной версии ПО не различаются.
в начале при помощи команды
Boot# config !Установить в качестве Host адреса IP адрес коммутатора Host IP Address: [10.1.1.1] 10.10.254.100 !Установить в качестве Server адреса IP адрес TFTP сервера Server IP Address: [10.1.1.2] 10.10.254.99После чего необходимо в корне TFTP сервера расположить файл запускаемого ПО и при помощи команды
Boot# run tftp:QSW-4610-X-AC_8.2.1.110_nos.img ! команда run tftp:<имя файла> Loading QSW-4610-X-AC_8.2.1.110_nos.img …

Копирование основного файла ПО с TFTP сервера
После данной операции коммутатор будет загружен в обычном режиме. Остается стандартным путем скопировать файл ПО с TFTP сервера на коммутатор, установить новый порядок загрузки и проверить проведенную работу.
Делается это следующими шагами
QSW-4610-28T-AC>en QSW-4610-28T-AC#config QSW-4610-28T-AC(config)#interface vlan 1 QSW-4610-28T-AC(config-if-vlan1)#no ip dhcp-client enable QSW-4610-28T-AC(config-if-vlan1)#ip address 10.10.254.100 255.255.255.0 QSW-4610-28T-AC(config-if-vlan1)#exit QSW-4610-28T-AC(config)#exit QSW-4610-28T-AC#copy tftp://10.10.254.99/QSW-4610-X-AC_8.2.1.110_nos.img nos.img Begin to receive file, please wait… Set file buffer size as default size(12582912 bytes)! ####################### ——//—— ####################### File transfer complete. Recv total 12531548 bytes Begin to write local file, please wait… Write ok. close tftp client. QSW-4610-28T-AC#write Write running-config to current startup-config successful QSW-4610-28T-AC#%Jan 01 00:07:25 2006 Write configuration successfully! QSW-4610-28T-AC#boot img nos.img primary flash:/nos.img will be used as the primary img file at the next time! QSW-4610-28T-AC#reload Process with reboot? [Y/N] Y

После всех указанных действий, коммутатор должен загрузиться и продолжить нормально работать.
К списку

